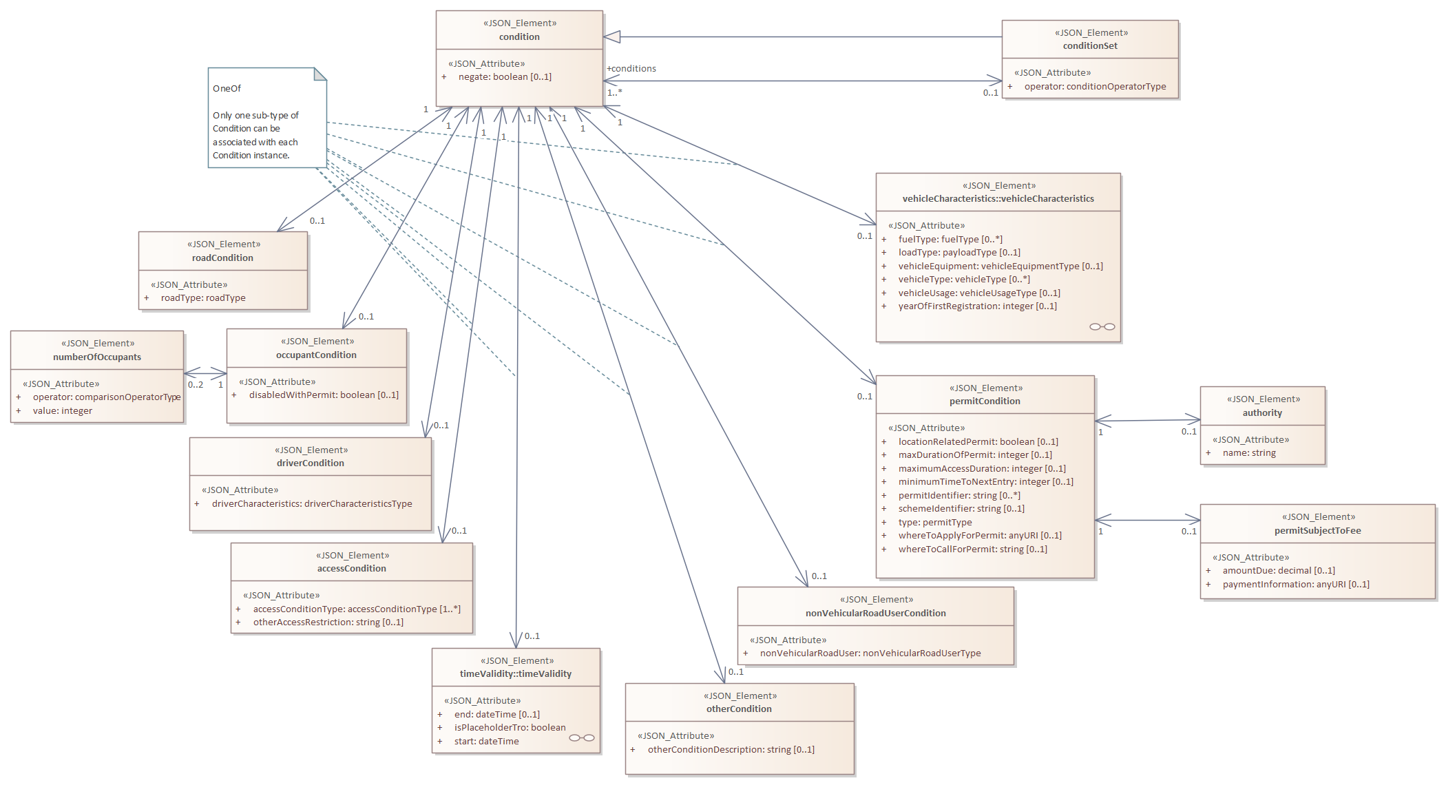
condition
Regulations
/
condition
/
condition
Project:
conditionEnumerations
condition
condition_Key_Concepts
accessCondition
authority
condition
conditionSet
driverCondition
nonVehicularRoadUserCondition
numberOfOccupants
occupantCondition
otherCondition
permitCondition
permitSubjectToFee
roadCondition
condition : Class diagram
Created:
26/10/2021 14:06:37
Modified:
18/08/2025 16:35:35
Project:
Author:
D-TRO
Version:
Advanced:
ID:
{A3E543B2-77D2-45a0-A358-7B826600307A}