timeValidity
Regulations
/
timeValidity
/
timeValidity
Project:
timeValidityEnumerations
recurringChangeablePeriods
timeValidity
calendarWeekInMonth
changeableTimePeriod
changeableTimePeriodEnd
changeableTimePeriodEntry
changeableTimePeriodSource
changeableTimePeriodStart
instanceOfDayWithinMonth
maxStayNoReturn
period
specialDay
timePeriodOfDay
timeValidity
weekOfMonth
dayWeekMonth
publicHoliday
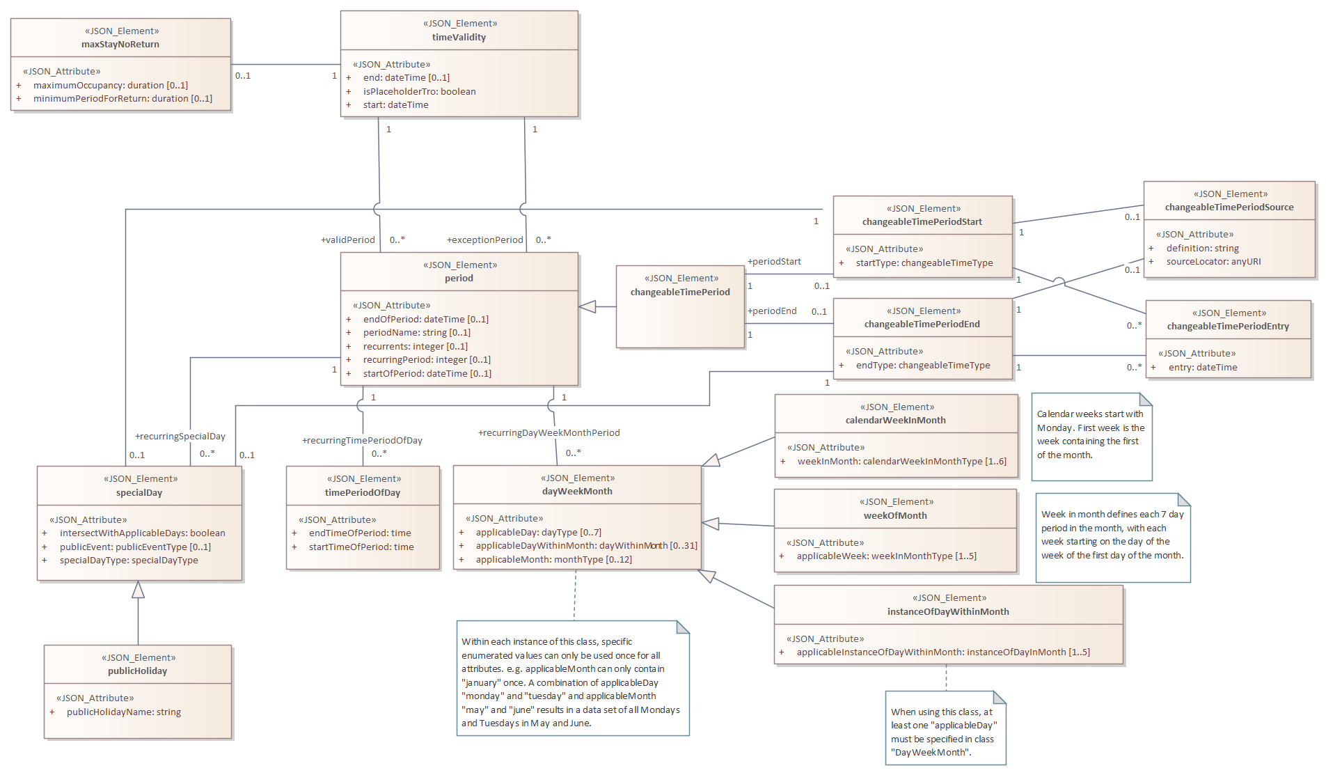
timeValidity : Class diagram
Created:
26/10/2021 13:09:00
Modified:
17/11/2025 09:01:18
Project:
Author:
D-TRO
Version:
Advanced:
ID:
{B1CA6739-7282-4f89-9947-6CE591B7ADAE}