vehicleCharacteristics
Regulations
/
vehicleCharacteristics
/
vehicleCharacteristics
Project:
vehicleCharacteristicsEnumerations
vehicleCharacteristics
vehicleCharacteristics_Concepts
electricChargingCharacteristic
emissions
heaviestAxleWeightCharacteristic
maximumGrossWeightCharacteristic
maximumHeightCharacteristic
maximumLengthCharacteristic
maximumWidthCharacteristic
numberOfAxlesCharacteristic
valueRange
valueRangeBoundary
vehicleCharacteristics
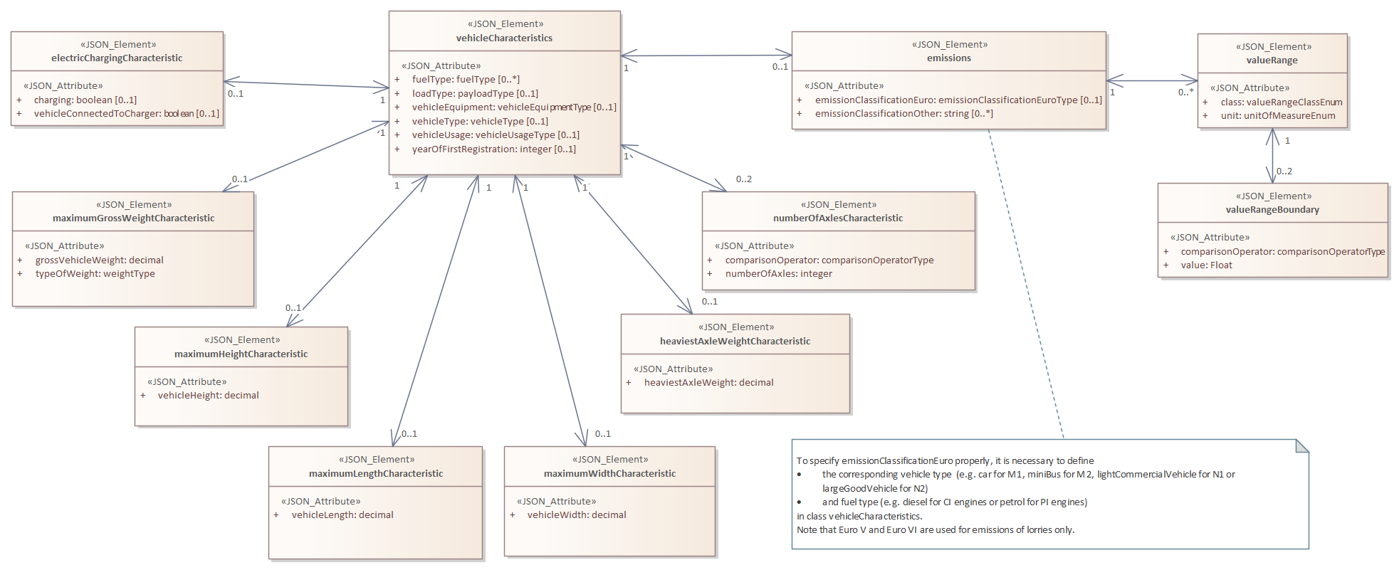
vehicleCharacteristics : Class diagram
Created:
26/10/2021 14:08:43
Modified:
11/08/2025 13:34:17
Project:
Author:
D-TRO
Version:
Advanced:
ID:
{8446C1B4-665A-41be-898E-946CD6F5FDBB}