locationKeyConcepts
Regulations
/
locationKeyConcepts
Project:
condition
rates
timeValidity
vehicleCharacteristics
consultation
enumerations
extensionEnumeration
full_model
highLevelKeyConcepts
locationKeyConcepts
locationReferencingKeyConcepts
overview
recordsManagementConcepts
regulations
actualStartOrStop
consultation
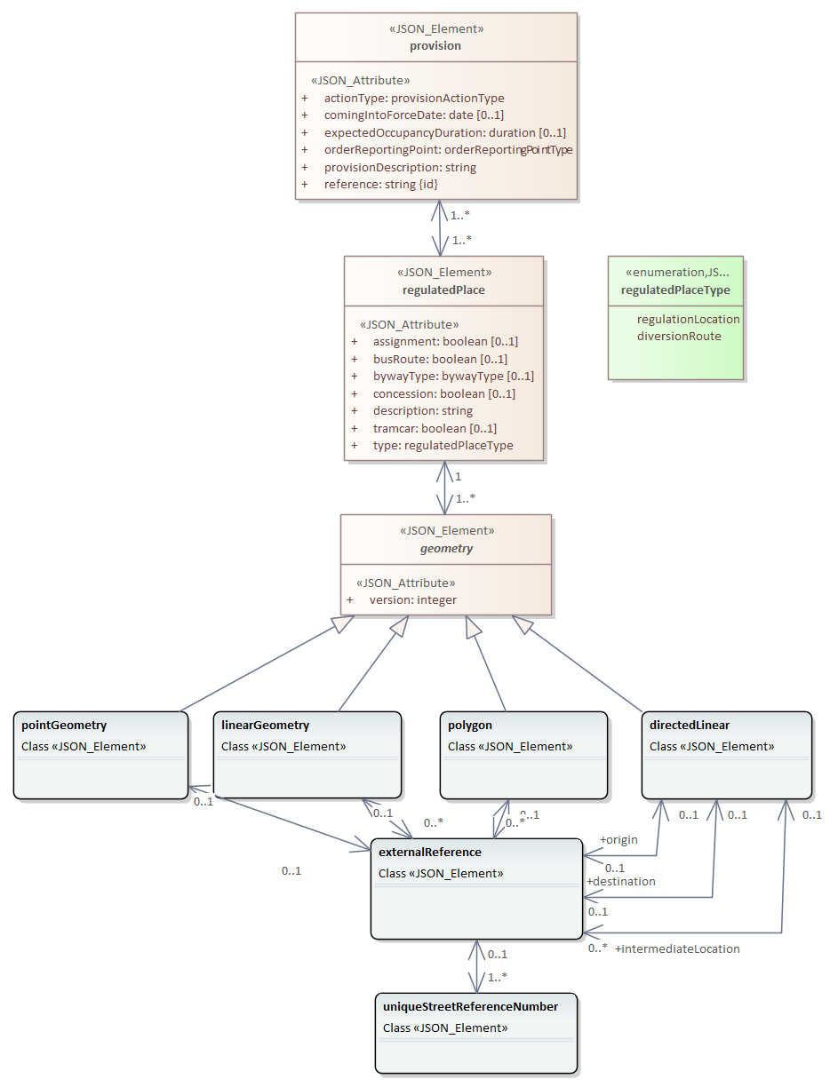
directedLinear
diversionType
experimentalCessation
experimentalVariation
extensionEnumeration
externalReference
generalRegulation
geometry
linearGeometry
offListRegulation
pointGeometry
polygon
provision
regulatedPlace
regulation
source
speedLimitProfileBased
speedLimitValueBased
temporaryProvision
uniqueStreetReferenceNumber
bywayType
diversionRouteType
eventType
linearDirectionType
linearLateralPositionType
linearType
mphValueType
orderReportingPointType
pointType
provisionActionType
regulatedPlaceType
regulationType
sourceActionType
speedLimitNatureType
speedLimitProfileType
speedLimitValueType
targetEnumeratedList
locationKeyConcepts : Class diagram
Created:
31/05/2024 01:58:08
Modified:
23/05/2025 03:48:10
Project:
Author:
D-TRO
Version:
Advanced:
ID:
{09967BDC-422D-4b68-AD5F-0992AF0E458B}