The Data Model UML Class Diagrams

This section presents UML class diagrams for the full content of the Data Model.

High-Level Full D-TRO Model

UML class diagram - high-level full D-TRO model

Figure 81 UML class diagram - high-level full D-TRO model

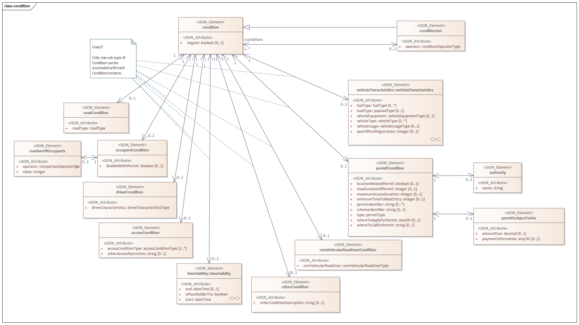
condition Sub-Model

UML class diagram - condition sub-model

Figure 82 UML class diagram - condition sub-model

vehicleCharacteristics Sub-Model

UML class diagram - vehicleCharacteristics sub-model

Figure 83 UML class diagram - vehicleCharacteristics sub-model

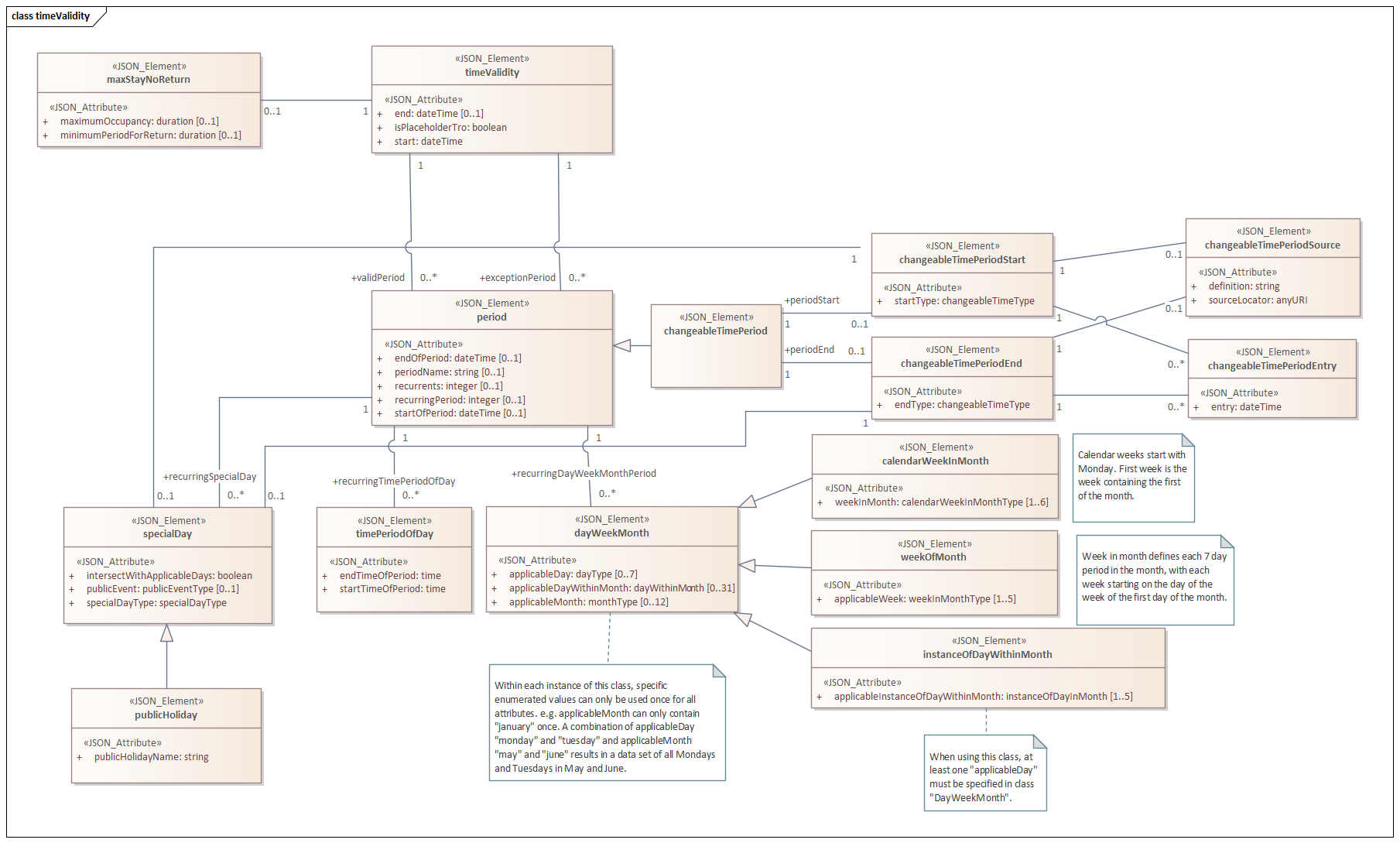
timeValidity Sub-Model

UML class diagram - timeValidity sub-model

Figure 84 UML class diagram - timeValidity sub-model

rate Sub-Model

UML class diagram - rate sub-model

Figure 85 UML class diagram - rate sub-model

consultation Sub-Model

UML class diagram - consultation sub-model

Figure 86 UML class diagram - consultation sub-model

extensionEnumeration Sub-Model

This sub-model enables user-defined extensions to the main enumeration lists found in the Data Model (see targetEnumeratedList). This functionality is expected to be used rarely and sparingly.

UML class diagram - extension-enumeration sub-model

Figure 87 UML class diagram - extensionEnumeration sub-model

Enumeration Classes

regulation Enumerations

UML class diagram - Enumeration Class in the high-level regulation sub-model

Figure 88 UML class diagram - Enumeration Class in the high-level regulation sub-model

condition Enumerations

UML class diagram - Enumeration Class in the high-level condition sub-model

Figure 89 UML class diagram - Enumeration Class in the high-level condition sub-model

vehicleCharacteristics Enumerations

UML class diagram - Enumeration Classes in the vehicleCharacteristics sub-model

Figure 90 UML class diagram - Enumeration Classes in the vehicleCharacteristics sub-model

validity Enumerations

UML class diagram - Enumeration Classes in the validity sub-model

Figure 91 UML class diagram - Enumeration Classes in the validity sub-model

rate Enumerations

UML class diagram - Enumeration Classes in the rate sub-model

Figure 92 UML class diagram - Enumeration Classes in the rate sub-model